An encoder circuit is a key component in digital systems that converts multiple input lines into a smaller number of output lines, encoding information so that one unique input among many becomes a unique output code. Simply put, when several input signals are possible, an encoder circuit translates the active one into a binary code. This transformation reduces wiring complexity, simplifies signal routing and supports efficient processing.
Typically, an encoder has 2ⁿ input lines and n output lines, such that only one input is active at a time. At the output, the n lines represent which of the 2ⁿ inputs is active in binary form. If more than one input can be active, a special variant called a priority encoder is used to decide which input has precedence. Encoder circuits are essential in digital electronics, microcontrollers, memory addressing, and data compression logic.
Types of Encoder Circuits
Binary (Simple) Encoder
A binary encoder transforms 2ⁿ input signals into an n-bit binary output. For example, a 4-to-2 encoder has four inputs (I₀ to I₃) and two outputs (O₀, O₁). If input I₃ is active, the output code might be 11. The condition is that only one input is active at a time. This type is common in logic reduction, input selection, and microcontroller interface circuits.
Priority Encoder
When multiple inputs might be active simultaneously, a priority encoder is used. It assigns the highest-priority status to the input with the largest index (or defined order), and the output reflects that. For example, in a 4-to-2 priority encoder, if I₃ and I₁ are both active, the output corresponds to I₃ because it has higher priority. Priority encoders are widely used in interrupt circuits, multiplexers, and control logic where conflict resolution is needed.
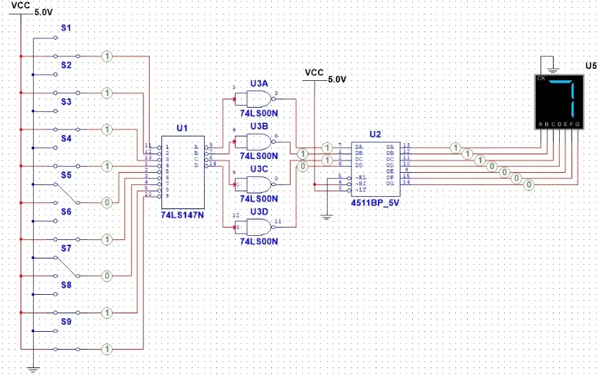
Special Variants: Decimal-to-Binary, Octal-to-Binary
Encoders also come in formats such as 8-to-3 (octal-to-binary) or 10-to-4 (decimal-to-BCD). These convert larger sets of inputs (8 or 10) into a smaller binary or BCD output. They’re helpful in keyboard scanning, digital display circuits, and A/D interface logic.
Key Design Considerations & Truth Tables
When designing an encoder circuit, the following factors are central:
Truth Table & Boolean Expression: Define all combinations of inputs and corresponding output codes. For a 4-to-2 encoder, the truth table must map each input to a unique output code.
Example (4-to-2):I3 I2 I1 I0 | O1 O0 0 0 0 1 | 0 0 0 0 1 0 | 0 1 0 1 0 0 | 1 0 1 0 0 0 | 1 1
Logic Implementation: After defining output expressions (e.g., O1 = I3 + I2 ; O0 = I3 + I1 for 4-to-2), implement using basic logic gates (OR, AND).
Handling “Don’t Care” States: If input combinations with no active input or multiple active inputs exist, decide how to treat them. Priority encoders may include a valid/enable output to indicate if a valid input is present.
Output Code Validity & Conflict Resolution: Ensure that when multiple inputs are active, the system still produces a deterministic output (via priority logic).
Propagation Delay & Fan-In Limitations: In high-speed designs, gate delays and input loading matter.
Design for Manufacturability (DFM) & Power Consumption: In modern PCB and VLSI design, minimizing power and ensuring signal integrity are essential.

How to Choose the Right Encoder / Design an Encoder Circuit
When selecting or designing an encoder circuit, it's important to follow a clear process to ensure the encoder meets your system's specific requirements. Here are the key steps to guide you through the process:
1. Define System Requirements
Start by determining the specific type of encoder needed for your application. Consider whether you need an absolute or incremental encoder, whether it should be rotary or linear, and whether it should be single-turn or multi-turn. These characteristics will help you narrow down the selection.
2. Determine Output Format
Decide on the output format that best fits your system's needs. Common formats include parallel codes, serial codes (such as SSI or EnDat), or simple pulse outputs. The output format will depend on the system that the encoder interfaces with.
3. Ensure Compatibility with Interfaces & Controllers
It’s crucial to check the signal levels, protocols, and resolution compatibility between the encoder and the control system or microcontroller. Ensure that the encoder's output can be properly read by the system's input interface.
4. Consider Environmental Conditions
Understand the environmental conditions in which the encoder will operate. Consider factors like temperature, vibration, dust, moisture, and the required protection rating (IP ratings). These factors will influence the choice of materials and design features for durability.
5. Budgeting & Cost
Calculate the budget, including considerations for bus width, signal processing requirements, and the desired accuracy. Higher-resolution encoders often come at a higher cost, so balancing performance and cost is important.
6. Mechanical Installation Considerations
Consider mechanical factors like bearing selection, couplers, mounting tolerances, and mechanical protection. Proper mechanical integration is crucial for ensuring smooth operation and durability of the encoder.
7. Integration with PCB Design
If the encoder's output is directly interfaced with a PCB, consider factors like EMI, wiring layout, grounding, and filtering. Proper PCB layout ensures minimal noise interference and stable signal transmission.
8. Testing & Validation
Once designed and installed, test and validate the encoder's performance. This includes checking positioning accuracy, repeatability, response time, and implementing fail-safe mechanisms for robustness.
Practical Applications of Encoder Circuits
Encoder circuits find usage in many electronic systems and PCB designs:
- Keyboard input scanning: Converting multiple key switches into binary codes for the microcontroller.
- Memory address decoding: Encoders can help reduce pin count and simplify bus logic.
- Interrupt prioritization: Using a priority encoder in microprocessors to manage multiple interrupt lines.
- Digital multiplexers and demultiplexers: Combining or routing many signals into fewer outputs.
- Embedded system I/O expansion: Allowing a microcontroller to monitor a large number of input lines through fewer pins.
- Signal compression in data transmission: Reducing the number of wires or lines while preserving which input was active.
Troubleshooting Common Encoder Issues
| Issue | Cause | Solution |
|---|---|---|
| Multiple inputs active | Using simple encoder instead of priority type | Switch to priority encoder |
| No input active | Encoder inputs are floating | Provide pull-downs or input checks |
| Unexpected output code | Truth table logic mismatch | Re-verify Boolean expression |
| Slow switching / delay | Heavy fan-in or inappropriate gate | Optimize gate structure & layout |
| Output invalid on startup | No valid signal indicator | Use enable/valid flag |
Summary
Encoder circuits are a cornerstone of digital logic design, enabling efficient conversion of multiple inputs into fewer, meaningful outputs. Whether using a simple binary encoder, a priority encoder, or a specialized encoder type, proper definition of the truth table, correct Boolean logic, and awareness of use-case constraints are key to success. With clear understanding of encoder types, design workflows, and application contexts, you can design robust encoder circuits for PCBs, microcontrollers, or system-on-chip applications.
FAQ
Q1: Why use an encoder circuit instead of many direct connections?
A1: Encoders reduce wiring, minimize pin count, simplify PCB routing, and logic complexity by converting many inputs into compact binary output codes.
Q2: What’s the main difference between a simple encoder and a priority encoder?
A2: A simple encoder requires only one active input at a time. A priority encoder handles multiple active inputs by assigning priority and producing a consistent output.
Q3: Can an encoder handle many active inputs simultaneously?
A3: Standard encoders cannot. If that situation exists, use a priority encoder or add logic to ensure only one input is active at any time.
Q4: How do I choose the right number of output bits for an encoder?
A4: Choose n outputs such that 2ⁿ ≥ number of inputs you need to encode. Example: for 10 inputs, you need at least 4 outputs (2⁴=16) to cover all input states.
Q5: Is there a direct IC solution for encoder circuits?
A5: Yes. ICs like SN74LS148 (8-to-3 priority encoder) or other logic families provide ready-made encoder functions. Custom logic may still be used for non-standard input/output configurations.

